您当前的位置: 首页  >  党建工作  >  党旗领航  >  正文

图解社会主义核心价值观

时间:2017-04-19 10:19:29  点击:   发布者:

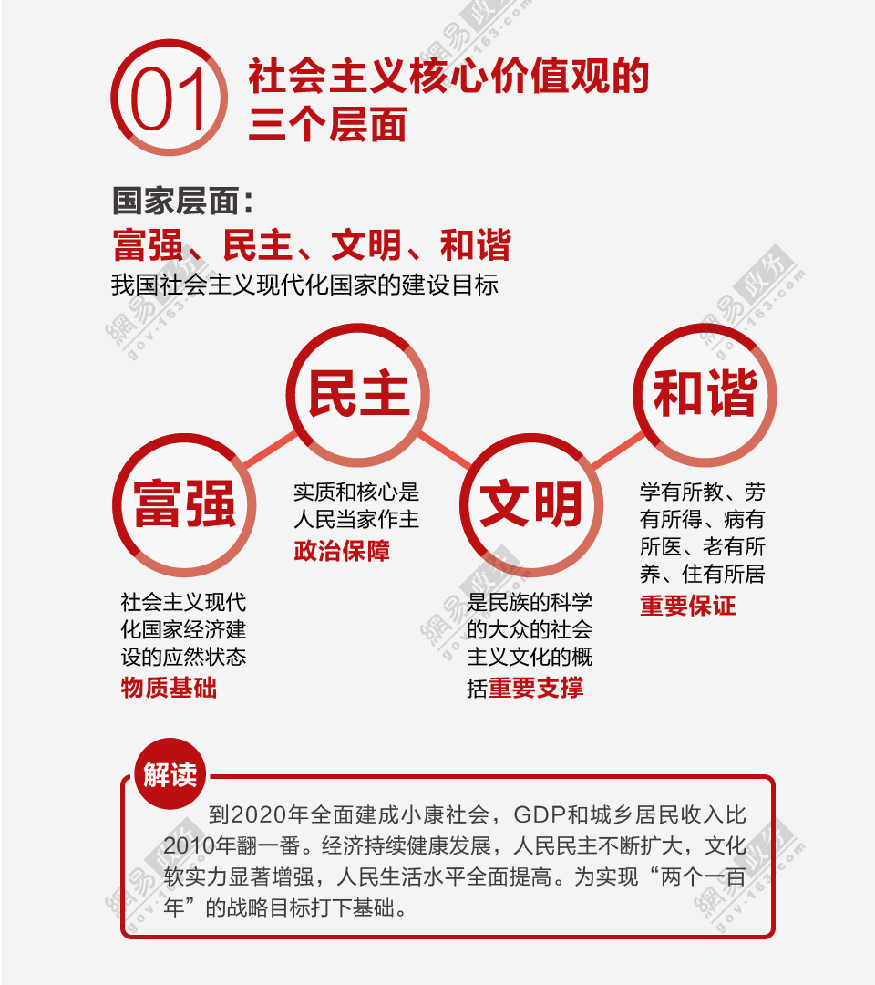
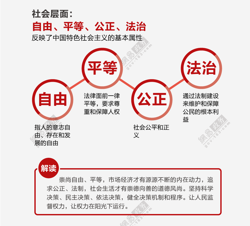
十八大报告提出,倡导富强、民主、文明、和谐,倡导自由、平等、公正、法治,倡导爱国、敬业、诚信、友善,积极培育社会主义核心价值观。这是对社会主义核心价值观的最新概括。

十八大报告用24个字,分别从国家、社会、公民三个层面,提出了反映现阶段全国人民“最大公约数”的社会主义核心价值观,为培育核心价值观奠定了基础。

1.png

2.png

 

3.png

 4.png

 

5.png

 

6.png

 

7.png

 

8.png